加载中...

<黄金太阳:最后的舞台>开发日志

<黄金太阳:最后的舞台>开发日志

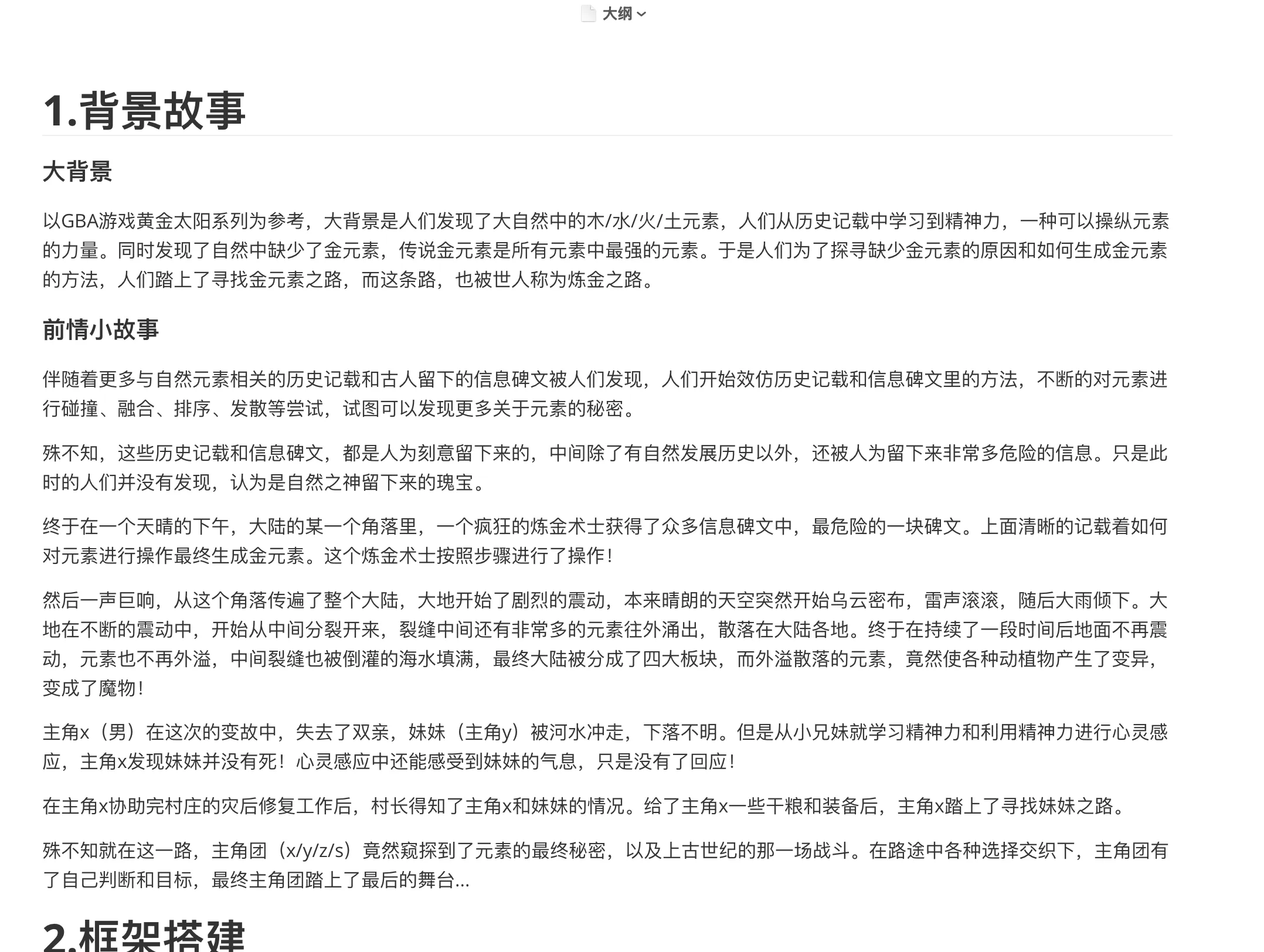
开始动工啦~先写个大纲,小小透露下大概的背景故事吧~

2026-01-06 开发日志

  • 游戏的话个人是想做传统的日式JRPG类型游戏,考虑到是独立游戏,目前暂定用Godot引擎,上架steam平台(当然这是后话了)。

  • 现在的话大概是写好了背景故事,游戏本体开发大纲也差不多定下来了,再思索一两天看看有没有补充,然后再开工咯~ 示例图片

2026-01-17 开发日志

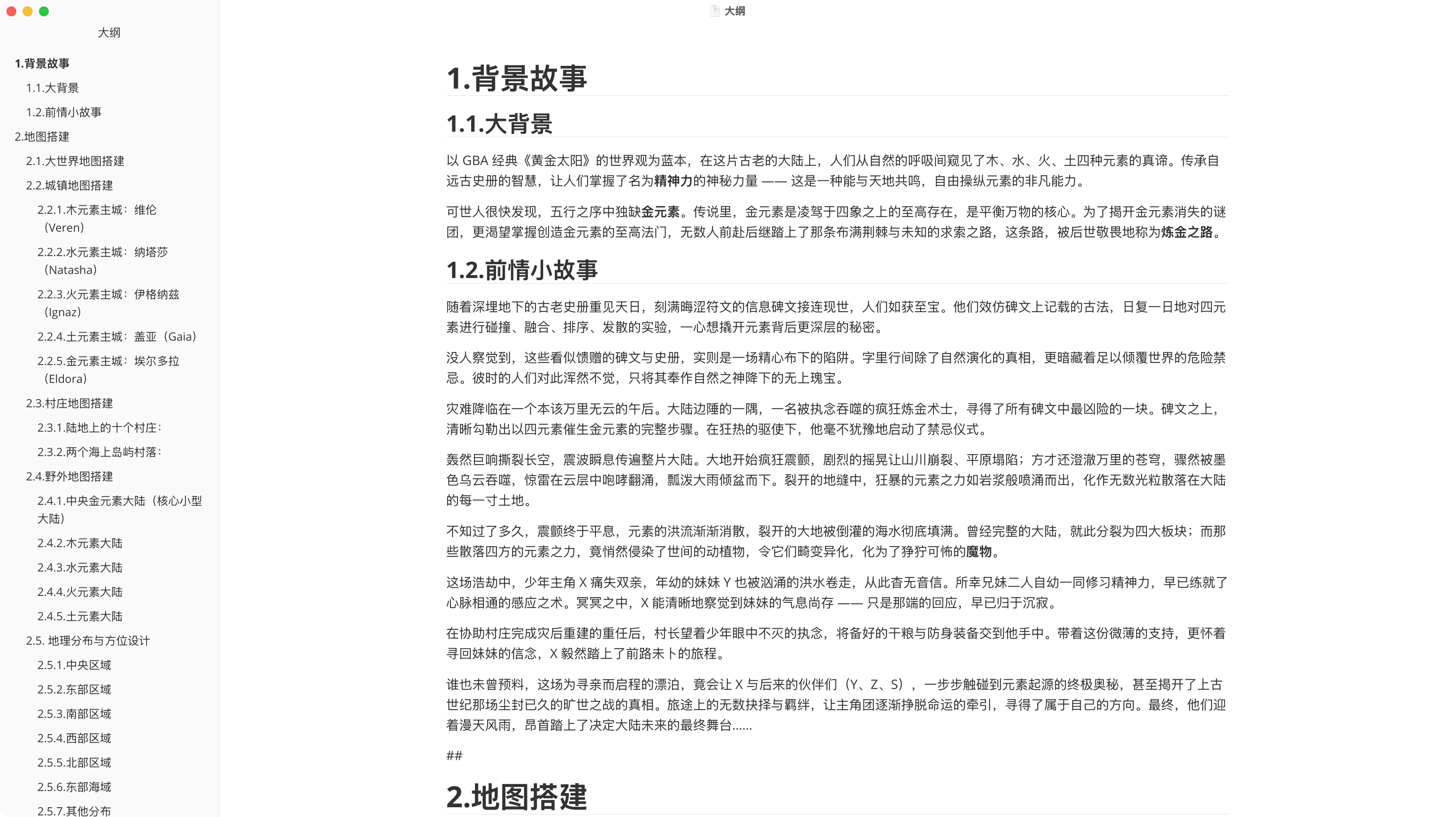
  • 最近工作有点忙,闲暇之余才有时间进行大纲的更新,也更新了一下背景故事。目前黄太的整体背景设定和内容也定了不少了,应该再过多几天开始先搭建框架了~

示例图片 示例图片


最后更新:2026-01-17

NaJim
NaJim
© 2025 by NaJim Blog 本文基于 CC BY-NC-SA 4.0 许可 CC 协议 必须注明创作者 仅允许将作品用于非商业用途 改编作品必须遵循相同条款进行共享 最后更新:2025/1/17